欢迎访问苏州股票配资公司!

苏州股票配资

当前位置: 首页 > 苏州股票配资

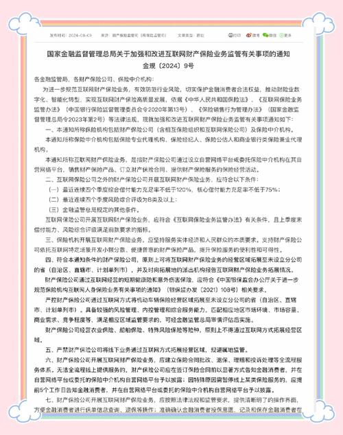
国家金融监督管理总局印发通知规范互联网财产保险业务

时间:2025-05-31人气:作者: 苏州股票配资

<苏州股票配资>国家金融监督管理总局印发通知规范互联网财产保险业务

南方财经全媒体记者 林汉垚 北京报道

近年来,互联网财产保险业务发展迅速,经营主体持续增加,但发展过程中也暴露出风险管控不到位、线下服务能力不足、业务经营不合规不审慎、产品销售误导、投诉举报集中等问题。

为进一步规范互联网财产保险业务,有效防范行业风险,切实保护金融消费者合法权益,推动财险业向数字化、智能化转型,实现互联网财产保险高质量发展,国家金融监督管理总局近日印发《关于加强和改进互联网财产保险业务监管有关事项的通知》(以下简称“《通知》”),《通知》自下发之日起实施,财险公司应于2024年12月31日前全面符合《通知》各项要求。

细化互联网财产保险业务监管要求

国家金融监督管理总局有关部门负责人表示,《通知》作为《互联网保险业务监管办法》(简称“《办法》”)配套规范性文件,进一步明确和细化保险公司开展互联网财产保险业务的监管要求。

《通知》共十六条,主要内容包括定义、经营条件、经营原则、经营区域、风控管理、经营行为规范、保险中介机构管控、落地服务、内部管理等。重点解决几个问题:什么是互联网财产保险业务,哪些机构可以做互联网财产保险业务,哪些险种可以拓展经营区域,互联网财产保险业务的监管要求。重点内容包括:

一是明确互联网财产保险业务范畴。《通知》与《办法》中关于互联网保险业务的定义保持一致。在具体认定时,应结合《办法》要求,主要看金融消费者是否通过保险机构自营网络平台的销售页面独立了解产品信息,并能够自主完成投保行为。

互联网财产保险业务监管_财险公司合规经营_短期人生意外险

二是明确互联网财产保险业务的经营条件。《通知》从偿付能力、风险综合评级等方面设立了条件,为做好政策衔接,条件与前期《中国银保监会办公厅关于进一步规范保险机构互联网人身保险业务有关事项的通知》中财产保险公司通过互联网经营短期健康保险和意外伤害保险的条件基本保持一致。

三是明确可以拓展经营区域的险种范围。支持财产保险公司依托互联网特定场景开发小额分散、便捷普惠的财产保险产品,严控财产保险公司通过互联网方式拓展机动车辆保险的经营区域,原则上不得将农业保险、船舶保险、特殊风险保险等通过互联网方式拓展经营区域,严禁财产保险公司将线下业务通过互联网方式拓展经营区域。

四是明确互联网财产保险业务的监管要求。明确开展互联网财产保险业务在经营规则、风险管理、内部管控、落地服务等方面的监管要求,重点对落地服务明确细化要求。要求建立独立有效的风险内控体系,加强落地服务机构管理,强化对于政策性、属地性强险种的落地服务要求。

明确互联网保险业务经营资格

对外经济贸易大学创新与风险管理研究中心副主任龙格向21世纪经济报道记者表示,《通知》最大的影响是对互联网保险业务经营资格进行明确要求。根据《通知》,部分中小公司有可能不符合经营资格,部分不满三年财险经营的中介公司也将受直接影响。

《通知》规定,互联网保险公司之外的财产保险公司开展互联网财产保险业务需满足最近连续四个季度综合偿付能力充足率不低于120%,核心偿付能力充足率不低于75%;最近连续四个季度风险综合评级为B类及以上。

同时,《通知》要求保险中介机构开展互联网财产保险业务相关中介业务需具有三年以上财产保险业务经营经验,且保险专业中介机构应为全国性机构。

《通知》明确了财险公司所有类型产品的不同经营区域要求,对于符合《通知》条件的财产保险公司,原则上可将互联网财产保险业务的经营区域拓展至未设立分公司的省(自治区、直辖市、计划单列市),并及时向拓展地的派出机构报告互联网财产保险业务拓展情况。

互联网财产保险业务监管_财险公司合规经营_短期人生意外险

《通知》严控财产保险公司通过互联网方式将机动车辆保险经营区域拓展至未设立分公司的省(自治区、直辖市、计划单列市)。具备较强的风险管理、内控管理和综合服务能力,匹配相应地区市场环境、市场容量、商业需求、竞争程度等,满足相应区域监管要求的,可经金融监管总局审慎评估后实施。

财产保险公司经营农业保险、船舶保险、特殊风险保险等险种,原则上不得通过互联网方式拓展经营区域。

龙格表示,经营区域上的规定在《互联网保险业务监管办法》中已有明确,其目的是控制财险公司线下业务不能变成线上业务,进而变相拓展经营区域,因为不同销售渠道的费用率和结构差异很大。

短期健康险和意外险业务要求更严

《通知》规定,财产保险公司通过互联网经营的短期健康险和意外伤害保险,应符合《中国银保监会办公厅关于进一步规范保险机构互联网人身保险业务有关事项的通知》(银保监办发〔2021〕108号)相关要求。

龙格表示,未来会对财险公司的短期健康险和意外险两类业务要求更严格,以前财险公司这两类业务比人身险公司更灵活,中介渠道的佣金费用比例也更高,有的可能没有严格符合“报行合一”,比如最常见的各种百万医疗保险的渠道佣金费用。

国家金融监督管理总局有关部门负责人表示,《通知》坚持“强化合规经营、防范化解风险、提升服务能力、支持改革转型”的导向作用,严格规范市场运营,着力解决互联网财产保险领域存在的突出问题。

《通知》起草过程主要遵循以下几个原则:一是坚持为民监管。规范互联网财产保险业务经营,发挥互联网财产保险在经济社会各领域的保障功能,为人民群众提供便捷、普惠的保险服务,切实保护金融消费者合法权益。二是坚持问题导向。解决互联网财产保险业务存在的突出问题,整治突出乱象,明确经营规则、强化风险防控、规范业务合作、加强落地服务。进一步厘清业务边界、压实主体责任、强化监管要求。三是支持创新转型。立足财产保险行业线上化水平显著提升的发展实际,支持财产保险行业数字化、智能化转型,鼓励中小财产保险公司在合规经营、风险可控的前提下,通过互联网方式创新探索,以更高水平服务新兴经济和社会民生。四是坚守风险底线。坚持以更加前瞻、更加科学审慎的视角研判新形势新业态,规范市场行为,坚守风险底线。

本类推荐